¡Guía básica para que hagas tu solicitud de Subsidio por desempleo vía Internet dentro de la web SEPE sin moverte de casa!
Lo primero que tenemos que hacer es dirigirnos a la web oficial del SEPE a la sección de solicitud de prestaciones: sede.sepe.gob.es
Una vez aquí, como ciudadanos, podemos identificarnos de tres formas:
- DNI electrónico.
- Certificado digital.
- Usuario y contraseña de Cl@ve

Fuente: sede.sepe.gob.es
Si no disponemos de ninguna de estas opciones, tu solicitud no podrá ejecutarse, deberás de hacerla vía presencial.
Al acceder con cualquiera de las maneras citadas y una vez pasada la pantalla de identificación, pasaremos directamente a la pantalla para la solicitud de subsidio por desempleo.
Solicitud de subsidio por desempleo
Al acceder con cualquiera de las maneras citadas y una vez pasada la pantalla de identificación pasamos directamente al asunto importante, rellenar nuestra solicitud.
Se nos presentará un formulario de solicitud que tendremos que rellenar con nuestros datos e ir validándolos, pantalla por pantalla.
Dentro del procedimiento también se incluyen apartados, siempre a la vista y accesibles, de ayuda al ciudadano para informar de los requisitos que debe cumplir y los pasos a seguir en cada caso.

Requisitos solicitud subsidio por desempleo. Fuente: sede.sepe.gob.es
Si pulsamos el botón CONTINUAR, se pasa a la pantalla de autorización y protección de datos.
Si pulsamos el botón SALIR, volvemos a la pantalla de inicio de Trámites en línea.

Autorización y protección de datos. Fuente: sede.sepe.gob.es
Debemos marcar la casilla AUTORIZO y CONTINUAR para seguir con el trámite.
En la siguiente pantalla a la que accedemos debemos elegir una de las siguientes opciones:
- Agotamiento prestación contributiva con responsabilidades familiares.
- Agotamiento prestación contributiva sin responsabilidades familiares.
- Cotización insuficiente para prestación contributiva.
- Revisión de expediente de invalidez.
- Mayores de 52 años.
- Emigrante retornado.
- Liberado de prisión.
- Fijo discontinuo.
- Prorroga de subsidio.
- Reanudación.
- Opción de compatibilidad con el trabajo a tiempo parcial.

Tipo de prestación. Fuente: sede.sepe.gob.es
Cada una de las opciones a elegir, tiene su propia pantalla de ayuda.
Una vez elegida una de las opciones, debemos también seleccionar SÍ o NO en las casillas del apartado: ¿Su último trabajo ha sido ene Régimen especial del mar?
Pulsamos CONTINUAR y pasamos a la pantalla: Datos personales del solicitante. Si seleccionamos como opción Alta inicial, antes de pasar a la ventana de datos personales, el sistema nos mostrará una pantalla de ayuda con las Condiciones necesarias.
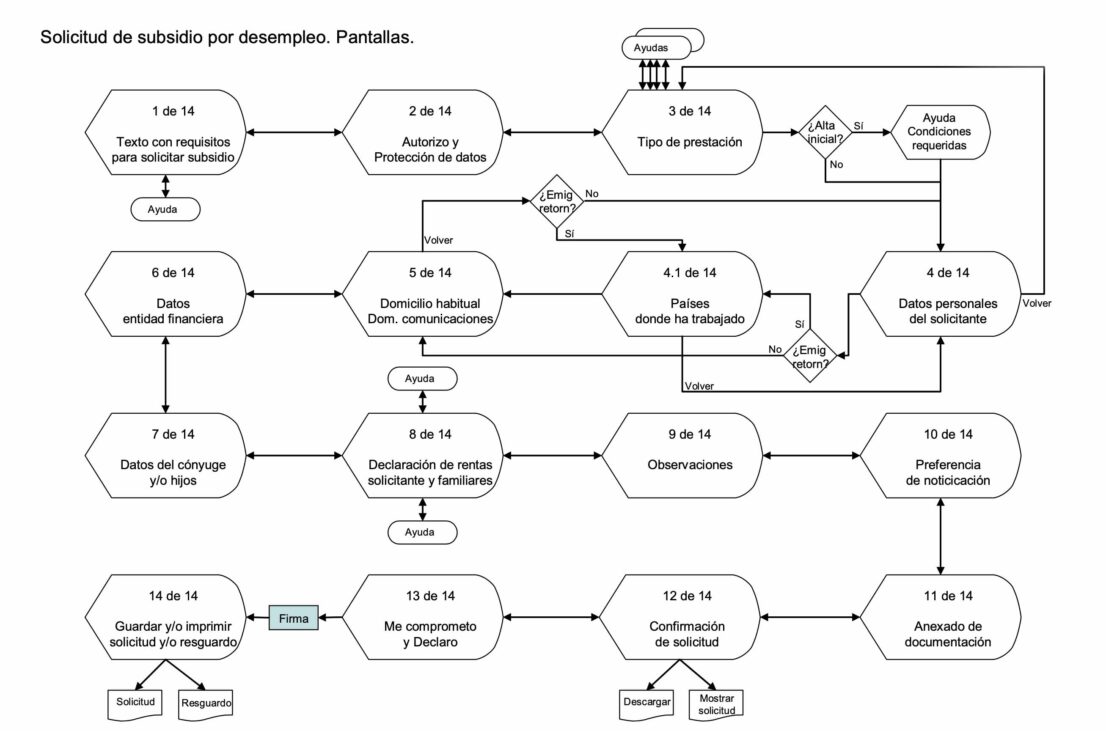
El sistema de solicitud telemática des SEPE permite las modificaciones por parte del usuario de: domicilio de comunicaciones, correo electrónico e información familiar. Iremos rellenando, pantalla por pantalla, todos los pasos requeridos hasta un total de 14.

Fuente: Manual de usuario Solicitud de Subsidio por Desempleo. Disponible en: sede.sepe.gob.es
El procedimiento de solicitud también permite anexar, mediante subida de archivos al servidor del portal, los documentos que sean necesarios para formalizar nuestra solicitud.
Para finalizar, tras confirmar el proceso, el sistema nos ofrece una visualización de nuestra solicitud ejecutada y nos permite guardar el archivo en PDF, tanto de la solicitud como del resguardo de la misma.

